Analog Design 

Kevin Aylward B.Sc.  

Mic Amp Design


Back to Contents

Abstract

This paper forms a system design tutorial on audio microphone pre-amplifiers. In contrast to my other, somewhat pretentious style, I am going to write this in a more informal 1st person tense. For reference, this paper was motivated by debates in public new groups.

I use the phrase "system tutorial", as I am not going to go into any main derivations of some of the equations, but just state them. There will usually only be 1st order ones that give the main content of the issues involved.

I am going to assume that the reader is already familiar with various common specifications of mic amps, such as gain, distortion and commode mode rejection ratio (CMRR). Some of these aspects are covered in my other papers. It is also assumed that the reader understands simple principles , e.g. negative feedback reduces distortion.

The intent of this paper is to overview some standard mic preamp designs, their shortcomings, and methods to deal with those shortcomings. The intent is not to produce a final production ready "better" design, but to give an application note type reference design that with a few mundane dotting of i's and t's can be made production ready. A little like the consultant brain surgeon asking the junior doctor to close up after him after he has done all the real difficult bits. 

This design tutorial relies on SuperSpice simulation. Interested readers can download the SuperSpice demo and run these examples identified in this paper.

All results quoted in this paper are with regard to the reference designs in the examples. It should be noted that by and large, that circuit details don't effect the core results. For example, whether its 1ma or 2 ma bias current, does not change the essentials of the results. In most cases, as one components changes values, one changes other components, and the net effect cancels. Core performance is given by the actual circuit topology, not specific component values. For example, one topology results in a CMRR say, 30db greater then another, or another topology result in 30db less distortion then another. These sort of improvements cannot be archived simply by changing values in an existing topology. Of course, a final design requires that these details be ironed out, but my own position here is of the consultant brain surgeon, not the junior doctor


Overview

To cut the waffle, I am just going to just list some specifications that a high performance mic amp might be targeted at. I have kept the numbers round simply for convenience, some might quibble a little on this. 

Typical Specifications

Bandwidth                          10Hhz - 100Khz +/-0.5db
Distortion                            < 0.005% THD/IMD at all frequencies and gains.
Minimum Signal                  1 mv rms
Maximum Input Signal        20V rms    
Maximum Output Signal     20V rms    
Gain Range                        0db - 60db
CMRR                              100db at all  frequencies and gains.
EIN   (noise)                    -130dbv or 2.2nV/sqrthz
Rin                                    2Kohm
SR                                    20V/us

Typically most, if any, mic amps do not achieve all of these specifications at all gains and frequencies. Indeed, it is very debatable that anything like this spec is actually required, but there you go. 

The main offenders to the ideal specifications is the variation in input noise, input handling, distortion and cmrr with gain settings. This is mitigated by, for example, high gains, don't usually require large signal handling.


Instrumentation Amps

The standard op-amp mic amp is the instrumentation amp. This uses 3 op-amps. Some of its short comings are:

1 It uses 3 high performance op-amps, which may be expensive.

2 It has 1.4 times  input noise from what it might otherwise be as the as there are two differential input circuits in series.

3 The CMRR is given by that due to its gain setting resisters, added to the input gain itself. Arguable, it is not good practice to design commercial products with better then 1% matched components. This means that at unity gain,  CMRR is only around 40db or so.


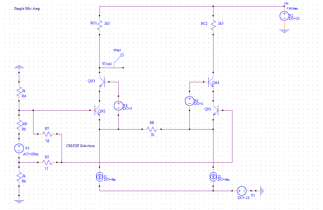
The Simple Mic Amp

The most simple mic amp, is a straight differential pair with current sources, as shown in the examples. The gain is set by the resister RE. At high gains its CMRR can be very high, and is independent of resister tolerances.

A main limitation of this design, is that the distortion is on the large side. Its ideal transfer function is given by:

Iout = K.tanh(Vin/2Vt), where Vt=25mv.

This function show that the ideal differential pair has no even harmonics, only odd harmonics.

The SuperSpice example for this is StandardMicAmp.sss

Distortion

A typical small signal distortion spice run of the examples gives:

At RE = 50 ohms, Vin = 100mv, Vout=3.5:     2nd harmonic = -86db    3rd harmonic = -53db

However, this is for matched components. A spice simulation using typical worst case mismatch results in:

At RE = 50 ohms, Vin = 100mv Vout=3.5:     2nd harmonic = -47db    3rd harmonic = -53db

So, it can be seen that any mismatch in the transistors increases the 2nd harmonic significantly.

CMRR

As RE is increased to reduce the gain, its CMRR falls.

A typical small signal spice run of the examples gives:

Matched transistors, RE=50: CMRR = 110db at lkhz 

Matched transistors, RE=1k: CMRR = 86db at lkhz 

Unmatched transistors RE=50 CMRR = 86db at lkhz 

Unmatched transistors RE=1k CMRR = 86db at lkhz 


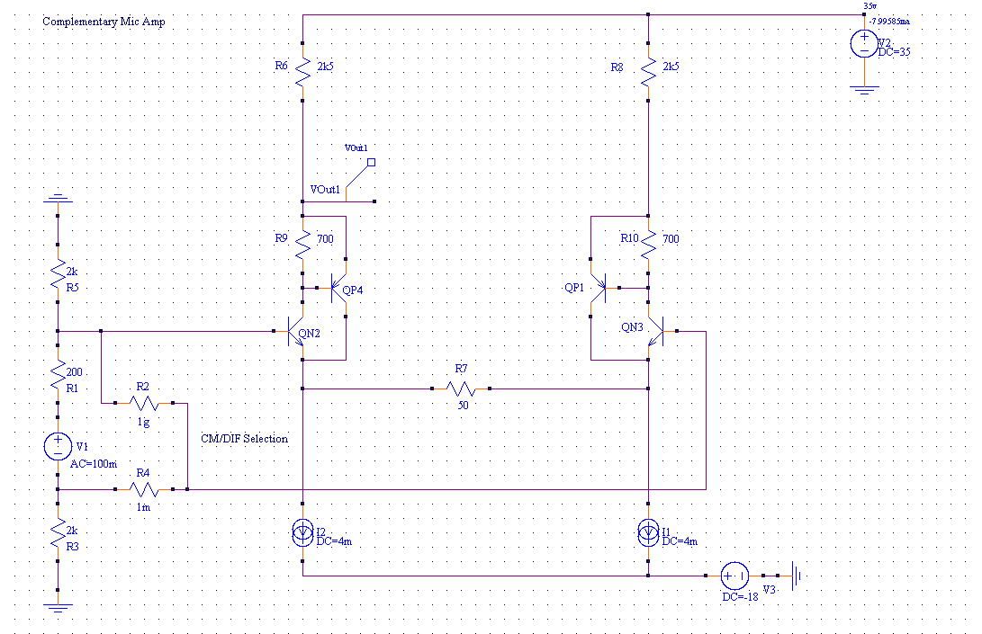
The Complementary Pair Mic Amp

To overcome the distortion of the simple mic amp noted  above, a second transistor is added to each input transistor. These transistors form an extra gain stage as feedback around the input pair. This extra gain results in a smaller signal across the transistor emitters, which reduces distortion, and loop gain to further reduce feedback 

The SuperSpice example for this is ComplementaryMicAmp.sss

Distortion

A typical small signal distortion spice run of the examples gives:

At RE = 50 ohms, Vin = 100mv, Vout=3.5:     2nd harmonic = -122db at 100Hz       3rd harmonic = -68db

                                                                        2nd harmonic =-89db at 20khz      3rd harmonic = -68db at 20khz 

However, this is for matched components. A spice simulation using typical worst case mismatch results in:

At RE = 50 ohms, Vin = 100mv Vout=3.5:     2nd harmonic = -64db    3rd harmonic = -68db


The Bootstrapped Cascode Mic Amp

Both of the above approaches suffer from a somewhat limited CMRR. The CMRR of these designs are of the order of Va/I.RE. As RE gets larger, the CMRR becomes poorer.

The CMRR is limited by the Early voltage of the input transistors. This creates an effective resistance across the collector and emitter. To reduce this effect, the voltage on the emitter can be bootstrapped up to its collector via a cascode. Ideally, since the voltage across the collector emitter remains constant, it shouldn't take any current, giving infinite CMRR. In practice, its less of course:-)

The SuperSpice example for this is CascodeMicAmp.sss

A typical small signal cmrr spice run of the examples gives:

CMRR

Matched transistors, RE=50: CMRR = 159db at lkhz CMRR = 147db at 20khz 

Matched transistors, RE=1k: CMRR = 159db at lkhz CMRR = 147db at 20khz 

Unmatched transistors: same as above. 


The Current Sourced Complementary Pair Mic Amp

In the simple complementary pair the resister across the base emitter of the second transistor is used to force a bias current in the first transistor. This resister reduces the gain, hence the amount of feedback. A current source topology replaces this resister with a current source and therefore boots the loop gain, and reduces distortion.

The SuperSpice example for this is ComplementaryCurrentSourcedMicAmp.sss

Distortion

A typical small signal distortion spice run of the examples gives:

At RE = 50 ohms, Vin = 100mv, Vout=3.5:     2nd harmonic = -112db at 100Hz       3rd harmonic = -90db

                                                                        2nd harmonic =-90db at 20khz      3rd harmonic = -90db at 20khz

However, this is for matched components. A spice simulation using typical worst case mismatch results in:

At RE = 50 ohms, Vin = 100mv Vout=3.5:     2nd harmonic = -76db    3rd harmonic = -89db


The Full Monty - Curent Sourced Complementary Cascode Mic Amp

Combining all of the above:

 

The SuperSpice example for this is ComplementaryCurrentSourcedCascodeMicAmp.sss

Simulation results:

Matched transistors:

At RE = 50 ohms, Vin = 100mv, Vout=3.5:     2nd harmonic = -129db     3rd harmonic = -94db

At RE = 50 ohms CMRR=186db < 1khz  CMRR=164db at 20khz

At RE = 1k ohms CMRR=160db < 1khz  CMRR=145db at 20khz

Unmatched transistors:

At RE = 50 ohms, Vin = 100mv, Vout=3.5:     2nd harmonic = -83db     3rd harmonic = -90db

At RE = 50 ohms CMRR=128db < 100khz

At RE = 1k ohms CMRR=149db < 1khz  CMRR=144db at 20khz

Frequency Response

Flat to 10Mhz!

Input Noise

EIN ~ 2.3nv/sqrthz


Summary

The worst case figures are shown here:

                    Basic Topology                               Full Monty

THD            -47db                                            -83db

CMRR        86db                                               144db

 

Note: The worst case is a real worse case. Reasonably well matched transistors should allow for -90db at 20khz distortion.


Production Design

The Full Monty circuit is a design idea that has been conceptualized rather quickly. They are probably many issues to be examined further. My time is somewhat limited, but if anyone wants to use the idea commercially, so long as I get  the credit as the designer, feel free to go ahead and do so. However, I wont be held responsible for any shortcomings. In addition, I dont claim any originality for the design, although I have never seen this approach used anywhere. Its essentially, standard stuff, so others may well have come up with it prior to myself.

A production design needs to address a few issues, a few of which are noted here.

Current sources can be standard transistor ones.

The maximum input that that can be accommodated is RE.ICbias. For higher collector currents, shot noise may be a problem if hfe is not large enough. 

The bootstrapped cascode voltage can be a zener fed by a current source.

The cascode transistor stands off the main voltage to the other devices. Make sure it always does so if low voltage devices are used for the input pair.

The circuit might better be turned upside down to use lower noise PNPs as the input pair.

The input transistor needs protection diodes across their bass emitters. 

Consider 10 ohm series resisters in the base lead.

Overload clamping may be required

There has been no checks for loop gain stability, especially on overload. It might well be that a cap is required.

etc.. etc...


© Kevin Aylward 2013

All rights reserved

The information on the page may be reproduced

providing that this source is acknowledged.

Website last modified 30th August 2013

www.kevinaylward.co.uk